中国古筝网首页
官网微博
官网微信
官网抖音
官网视频号
官方客服
问题反馈
登录
注册
首页
本地机构
新闻
直播课
论文
筝人
图片
大型活动
曲谱
古筝曲
问答
考级
商城
音乐会
电视频道
人物访谈
365在线课堂
流行古筝曲
考级曲名师慕课
新曲推介
筝艺提高班
名家讲名曲
热门古筝曲精讲
开放平台
app下载
中国古筝网首页
>
新闻
新闻
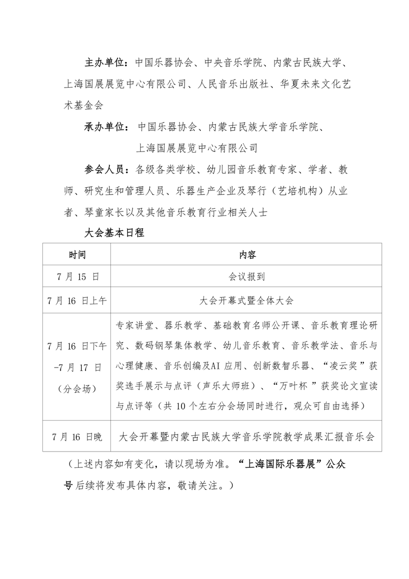
关于举办“2026 国民音乐教育大会”的通知
筝闻速递
2026-03-04 13:42
0
0
分享
微博
QQ空间
微信扫一扫,分享朋友圈
▼
微信
手机查看
扫一扫 手机查看
下载中国古筝网APP
iphone应用下载
Android应用下载
收藏
评论
0
条评论
登录
后方可评论
精彩评论
最新评论
筝闻速递
+关注
中国古筝网新闻编辑
TA发表的文章
热门新闻
1
福建筝曲《凤求凰》:一曲凤求凰,婉转诉衷肠
2
四川音乐学院拔尖人才培养计划 | 汤郑玲、王一专业优秀人才古筝专场音乐会
3
弦上跨界,国乐观成——杭州观成实验学校民乐专场音乐会奏响华彩乐章
4
预告 | 崔杉古筝博士毕业音乐会·重奏协奏专场
5
潮州筝乐师资班在惠州举行 第四代传人高百坚倾囊相授
6
王帅·北京站|艺考曲目《水墨丹青》
7
筑梦新时代,弦起少年时 ——全国首档古筝主题真人秀《筝游记》即将启动
8
首日直击 | 弓弦紧、琴声慢:丁雪儿深剖《夜深沉》,拉开“让古筝重回巅峰”硬核序幕
顶部
评论0条评论
精彩评论
最新评论