
01 专家顾问团(按姓氏首字母排序)

何占豪
作曲家、音乐家、指挥家、 音乐教育家,上海音乐学院教授,中国第一部小提琴协奏曲、民族音乐瑰宝《梁山伯与祝英台》的主创者。

李 萌
古筝演奏家、教育家,中央音乐学院教授、博士生导师,中国音协筝会、民管协会筝会副会长,七声弦制、D7、D5弦制弦线主要研制者,多声弦制筝的第一研发人。

王建民
作曲家、教育家,上海音乐学院教授、博士生导师,中国民族管弦乐学会副会长、中国音乐家协会弓弦乐协会副会长,教育部本科教学评估专家。

王 蔚
古筝演奏家、教育家,上海音乐学院教授,博士生导师,中国音乐家协会古筝学会副会长、中国民族管弦乐学会古筝专业委员会副会长、上海音乐家协会古筝专业委员会主任。

周 望
古筝演奏家、教育家,中央音乐学院博士生导师,美国巴德学院特聘教授,北京大学特聘教授。中国音乐家协会古筝学会副会长,中国民族管弦乐学会古筝专业委员会副会长,陕西筝派代表人物。
02 专家评审团(按姓氏首字母排序)

鲍晓媛
山东艺术学院副教授、硕士研究生导师。山东音乐家协会会员,山东民族管弦协会会员,山东泉韵琴社理事。多年来,鲍晓媛潜心学习山东筝派的演奏技艺和风格特色,系统研究各古筝流派的表现手法和艺术特征,深入探索传统民乐的文化意蕴和民族特性,古筝艺术日臻成熟。在山东省古筝界赢得了普遍赞誉。

陈 哲
青年作曲家,中央音乐学院作曲博士。就读于中央音乐学院附中及本硕期间分别师从著名作曲家徐之彤教授、唐建平教授;硕士毕业后曾先后就职于北京舞蹈学院、中国音乐学院;2022年以第一名考取中央音乐学院作曲博士研究生,师从著名作曲家郝维亚教授。

邓翊群
青年古筝演奏家、作曲家,上海音乐学院古筝专业讲师、在读博士,中国音乐最高奖金钟奖、文华奖得主,上海市晨光学者、国家艺术基金获得者,上海音乐学院筝乐团副团长,师从祁瑶教授。创作的《定风波》、《晚晴》、《柳京之舞》等筝乐被列为文华奖、国韵杯、新加坡华乐大赛等国内外重要赛事指定作品。

陆 晶
著名古筝演奏家,四川音乐学院民乐系教授,中国乐器演奏(筝)、中国乐器研制双专业硕士生导师,四川省学术和技术带头人后备人选,教育部高校青年骨干教师访问学者。中国音乐家协会古筝学会理事,中国民族管弦乐学会古筝专业委员会理事,四川省音乐家协会古筝学会副会长,CCTV中国器乐电视大赛评委,天籁筝乐团团长、天籁少儿筝团艺术总监,成都城市音乐厅签约艺术家。

罗 晶
筝演奏家,上海音乐学院古筝教授、博士生导师。中国音乐家协会古筝学会理事,贵州大学客席教授,罗晶古筝艺术团、和风韶华筝乐团艺术指导。曾工作于上海民族乐团、香港中乐团,任筝首席。在港工作期间仼教于香港中文大学音乐系、香港浸会大学、香港教育大学及香港演艺学院,并担任香港艺术发展局审批员。

潘 文
上海音乐学院附中古筝副教授,上海音乐家协会古筝专业委员会副主任;中国音乐家协会古筝学会理事;中国民族管弦乐学会古筝专业委员会理事。

祁 瑶
筝演奏家、教育家、作曲家,上海音乐学院教授、博士生导师、民族音乐系弹拨教研室主任,中国音乐家学会与民族管弦乐学会古筝专业委员会副秘书长、上海音乐家协会古筝专业委员会副主任、上海音乐家协会理事、上海音乐学院筝乐团艺术总监,及国内外多所音乐学院客座教授。作为迄今鲜有获得作曲硕士学位的筝演奏家,她的演奏、创作、教学在中国文化部、教育部、宣传部国家级赛事中均有大奖斩获,执教课程先后获上海市精品课程一等奖、国家级一流本科课程。

任洲洋
当代杰出青年古筝演奏家,四川音乐学院古筝专业副教授,上海音乐学院文学硕士,师从王蔚教授。曾获中国音乐最高奖“金钟奖”、中国政府最高奖“文华奖”、2014年CCTV“光荣绽放”十大青年古筝演奏家;四川省音乐家协会古筝学会秘书长,深圳民族管弦学会古筝专业委员顾问,大理大学外聘教授、民族管弦乐团艺术顾问、泸州职业技术学院艺术传媒学院特聘教授。

盛 秧
浙江音乐学院国乐系副主任、古筝专业教授,硕士研究生导师,福建师范大学客座教授,九三学社浙江省文化艺术服务团常务副团长兼秘书长,浙江省民族管弦乐学会副会长,浙江省音乐家协会古筝专业委员会主任,浙江省文化和旅游创新团队专家,浙江省宣传文化系统“五个一批”领军人才,浙江省高层次人才特殊支持计划宣传文化领军人才,浙派古筝主要代表人。

宋小璐
上海师范大学音乐学院民乐系主任、副教授、硕士生导师,上海音乐家协会古筝专业委员会副会长兼秘书长,上海音乐家协会理事,中国音乐家协会古筝学会、中国民族管弦乐学会古筝学会理事。

宋心馨
中国音乐学院古筝副教授,先后师从王中山、李萌教授,曾荣获“金钟奖”、“文华奖”、“CCTV全国民族器乐大赛”三大赛事的金奖。

苏 畅
中央音乐学院副教授、硕士生导师,曾荣获首届”关爱青年——年度人物“,未来之声创变者年度人物,畅响筝团艺术指导,首届CCTV弹拨组金奖得主。

王 琦
浙江音乐学院国乐系古筝专业副教授、硕士研究生导师。个人曾获中央音乐学院“龙音杯”民族器乐独奏观摩赛优秀奖(最高奖项),以及中国文化部举办的首届“文华奖”民族器乐独奏比赛古筝青年专业组优秀奖等。

王 帅
青年古筝演奏家,武汉音乐学院古筝专业副教授、硕士研究生导师,湖北省音乐家协会古筝学会副会长兼秘书长,湖北省文联中青年优秀文艺人才。硕士学位,毕业于中国音乐学院,师从王中山教授。

伍 洋
上海戏剧学院教授、硕士研究生导师、民乐教研室主任。中国音协古筝专委会理事;上海音协古筝专委会副会长;上海市青联委员;闵行区政协委员;教育部本科论文评审专家。

杨 益
天津音乐学院古筝副教授;中国音协古筝专委会理事,天津古筝专委会副会长;出生于古筝世家,自幼随母亲王小月教授习筝。本科及研究生期间求教于孙文妍、李萌两位恩师学习。求学期间相继受到筝界名家曹正、郭鹰、林毛根、曹桂芬、李婉芬、何宝泉、傅明鉴等前辈的悉心指导。广泛学习了各流派筝曲风格及演奏技巧并进行了深入的研究。

尹 璐
武汉音乐学院古筝教授、硕士研究生导师,中国器乐系主任、湖北省音乐家协会古筝学会会长。

詹 倩
南京艺术学院附中古筝讲师,曾获得文化部文华奖古筝第一名;江苏省最高级别“茉莉花”民族器乐比赛古筝组金奖;第十一届中国音乐金钟奖表演奖古筝比赛江苏选拔赛金奖,全国前十。获选2021年度“江苏省紫金文化人才培养工程”文化优青;2022年入选南京艺术学院第一批“海粟人才计划”培养名单。

张群卿
青年古筝演奏家,第十五届中国音乐金钟奖最高奖“金钟奖”获得者,陕西师范大学音乐学院古筝专业副教授,硕士研究生导师,中国传统音乐学会会员,陕西秦筝学会会员,分别以优异成绩毕业于中央音乐学院附中、本科及研究生部,师从于著名古筝演奏家、教育家、博士生导师李萌教授。

赵墨佳
青年古筝演奏家,上海音乐学院首位古筝专业博士,新艺民族室内乐团成员。师承著名古筝演奏家、教育家、博士生导师王蔚教授。曾荣获第十一届中国音乐金钟奖古筝比赛最高奖“金钟奖”;第四届国际古筝比赛青年专业组金奖第一名。
03展演安排
展演方式
独奏、重奏
赛程安排
◆非专业组:
初赛设置分赛区,选手可经分赛区线下报名参赛;没有设置分赛区的地区,选手可线上报名参加初赛。
全国总展演线上报名、线下评比。
◆专业组:
初赛线上报名、线上评比。
全国总展演线上报名、线下评比。
◆线下所有分赛区日程安排:
线下参赛日程安排详见各地分赛区官方发布。
◆线上赛区初赛日程安排:

◆所有赛区全国总展演日程安排:

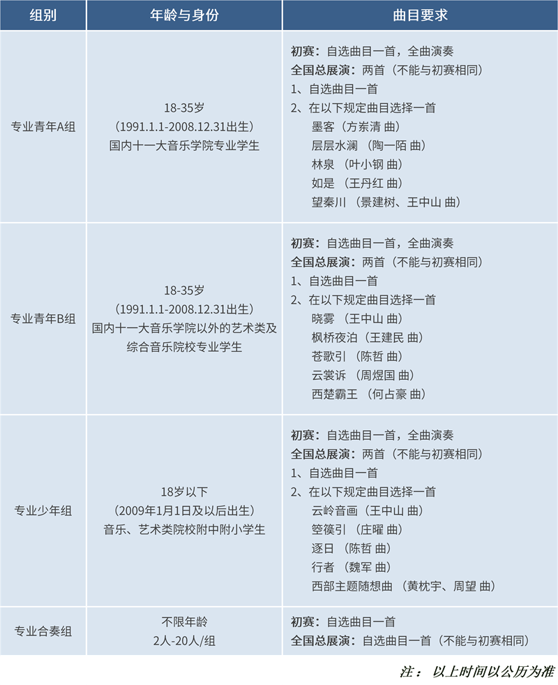
04分组及曲目要求
非专业组

专业组

重要提示:
全国总展演按全曲准备,全程不带任何形式的伴奏。
05展演收费标准
初赛
独奏类 480元/人
重奏组 350元/人
全国总展演
独奏类 980元/人
重奏组 550元/人
06全国总展演活动安排
1、“星耀敦煌”名家名曲音乐会;
2、“星耀敦煌”颁奖典礼暨获奖选手音乐会;
3、敦煌大师讲堂——论坛讲座 ;
4、敦煌研学体验——指尖上的中国非遗宝藏;
5、总展演现场提供“敦煌牌”比赛用琴(组委会在比赛候场区提供少量练习用琴);
6、现场免费提供调律服务;
7、总展演各组别金奖选手可参与当年度“敦煌”文化推广系列活动。
注:具体安排将于2026年8月公布
07奖项设置
初赛
1、各独奏组别设定金奖、银奖、铜奖及优秀奖,并颁发证书。
2、各独奏组金、银、铜奖选手获得入围全国总展演资格。
3、重奏组设定金、银、铜奖及优秀奖,并颁发集体和个人获奖证书;金、银、铜奖获得入围全国总展演资格。
4、同时设立“优秀指导教师奖”、“优秀组织奖”,并颁发获奖证书。
全国总展演
1、各独奏组别按评委打分排序,设定金奖、银奖、铜奖并获得评审委员会专家签名证书及奖杯。
2、专业组金奖第一名将获得:敦煌牌特制古筝一台(价值20000元)。
3、非专业组金奖第一名将获得:敦煌牌特制古筝一台(价值10000元)。
4、重奏组按评委打分排序,设定金奖、银奖、铜奖。组合获得评审委员会专家签名证书及奖杯。
5、全国总展演设立“优秀指导教师奖”、“优秀组织奖”,并颁发获奖证书。
08初赛报名方式
线下初赛
目前已设立22个分赛区,各地选手可选择就近分赛区报名。分赛区及联系方式如下(按分赛区名称首字母排序):
澳新赛区(海外)
方老师:+61 431907087

北京赛区
联系方式:18911959204

成都赛区
联系方式:18702849294

重庆赛区
牟老师:18223970626
李老师:15215292624

大连赛区
王老师:13842607379

福州赛区
联系方式:18950391199

广州赛区
黄老师:13226553950

合肥赛区
张老师:18256860536

呼和浩特赛区
联系方式:13664842126

南京赛区
赵老师:13615500360

南宁赛区
联系方式:18587712658

南通赛区
王老师:19952577175

青岛赛区
联系方式:15964927060

上海赛区
联系方式:021-3331 0933

深圳赛区
闫老师:13603056105

石家庄赛区
联系方式:13932120521

台州赛区
联系方式:13867658085

太原赛区
联系方式:15037037001

乌鲁木齐赛区
联系方式:13579816177

无锡赛区
张老师:13506176151
包老师:13814216609

香港赛区
联系方式(查詢WhatsApp):6932 2796
银川赛区
马老师:13619588871

分赛区具体事宜请关注后续通知
未设置分赛区的地区
选手可线上报名参加初赛
更多分赛区将陆续发布
赛区承办请联络:
崔老师 18817563334
线上初赛
◆初赛报名方式:
线上比赛咨询以及机构团体(≥5人)报名请联系:

可添加官方客服微信
或致电18911959204咨询
◆初赛录制视频要求:
1、初赛视频文件必须为一个固定镜头不间断录制完成,要求画面清晰,设定合适距离,演奏者面向镜头,乐器要完整露出,严格要求声像同步,不得采用任何视频、音频手段进行艺术美化性质的编辑。
2、拍摄环境干净明亮,环境安静,演奏中不得出现除演奏者外的人员,不得报幕及出现任何影响公正评判的信息或标识。
3、视频为MP4格式,采用横屏录制,图像比例:1920*1080p或1280*720p。
4、初赛视频文件上传时须注明曲目名。
7月5日将在“华夏璇音艺赛网”、公众号“敦煌牌民族乐器”“敦煌杯民族器乐比赛”发布初赛评审结果,选手可自行通过上述网站或报名系统查询评审结果及初赛评语。
晋级全国总展演的选手可在线办理参赛报名手续。未晋级全国总展演的选手,组委会将不再另行通知,所交视频材料及报名费用不予退还。
09参赛须知
1、所有选手一旦报名参赛,即表明自己认可本章程,必须遵守本章程的各项规定。
2、本次活动报名参赛证、获奖证书均根据报名信息制作。填写报名表时,请务必认真检查,姓名应与身份证明一致,如因填表内容有错而造成损失的,由本人负责。
3、参加全国总展演时,须佩带参赛证。请参赛选手务必保管好自己的参赛证。
4、参赛选手必须准时按序参赛。赛前三次点名未到,视为自动弃权,工作人员不再叫号。
5、组委会拥有本赛事音像制品的广播、电视播放权及音像制品表演范围内的使用、出版和发行权。获奖选手有义务参加组委会组织安排的公益性演出或出访演出活动。
6、参赛选手(包括陪同家长)在参加比赛期间的交通、食宿等费用自理,组委会协助提供相关信息。
7、所有参赛选手和家长,都必须遵守比赛规则和赛场纪律,服从组委会的工作调度和评委会的评审结果。对比赛过程中出现的某些问题如有意见,请与组委会反映。对无理取闹并影响比赛者,组委会有权取消其参赛资格。
8、凡因选手本人原因,届时未到赛场参加比赛的,不退评审费。
9、参赛选手所报送的视频,必须是每人一份文件,不允许多人录在同一视频文件上。
10、如遇不可抗力因素取消或推迟活动,组委会将在官方网站公布相关信息。
10展演宗旨
“星耀敦煌”系列活动是“敦煌”品牌文化活动体系的重要内容之一,是上海民族乐器一厂有限公司面向广大民乐爱好者,为团结和服务于海内外民乐资源发展而打造的传承、弘扬、发展中国民族乐器文化和音乐文化的重要平台。旨在激发社会大众的民乐热情,为每一个怀抱民乐梦想的青少年提供展示的舞台和未来音乐拓展的机会。推动中国民乐文化的普及和发展,传承、发展中国民族乐器演奏艺术,发现、培养民族乐器艺术人才。

敦煌牌乐器提供赛事服务支持

评论0条评论
精彩评论
最新评论